Perplexed...or why we iterate
I have a confession to make, I am pretty perplexed by Unified Modeling Language (UML). If you were to look at this blog, based on the lack of posts, you wouldn’t think that I had made any progress over the past two weeks. We covered User Conceptual Modeling as a topic in class back on the 6th of November and in my last post on the 11th, I made the grand proclamation that I would complete my UML diagram by Friday (13th). Well I did create a UML diagram, and then I created another iteration and another; I became obsessed with understanding the syntax…not a healthy obsession, but a frustrating one. During the past week I tried to read everything that I could in order to aid my understanding. Tonight I came to the realisation that Learning Objects are pretty hard to build in UML. I also made the decision to leave this part of the project for now and move on to writing some commentary on user requirements. I feel that by moving on, I may miss some error in the system design, but also if I continue to work on the diagram I am going to stall my progress further. This was paralleled early on in the other project that I am working on at the moment, where I attempted to create a diagram for a hypothetical wearable device as part of the Internet of Things. Four-plus iterations later I finally have something that resembles the operation of a real system. To summarise here is what I have learned from this road-block:
- step away from the diagram;
- perspective can only be capitalised upon by making some space between yourself and the problem and then walking back towards it;
- Make like Andy Warhol, and iterate;
- Allow for frustration time - cook on a medium heat and allow to simmer.
Until next time… P.s. I am leaving this note here because these diagrams need a glossary.
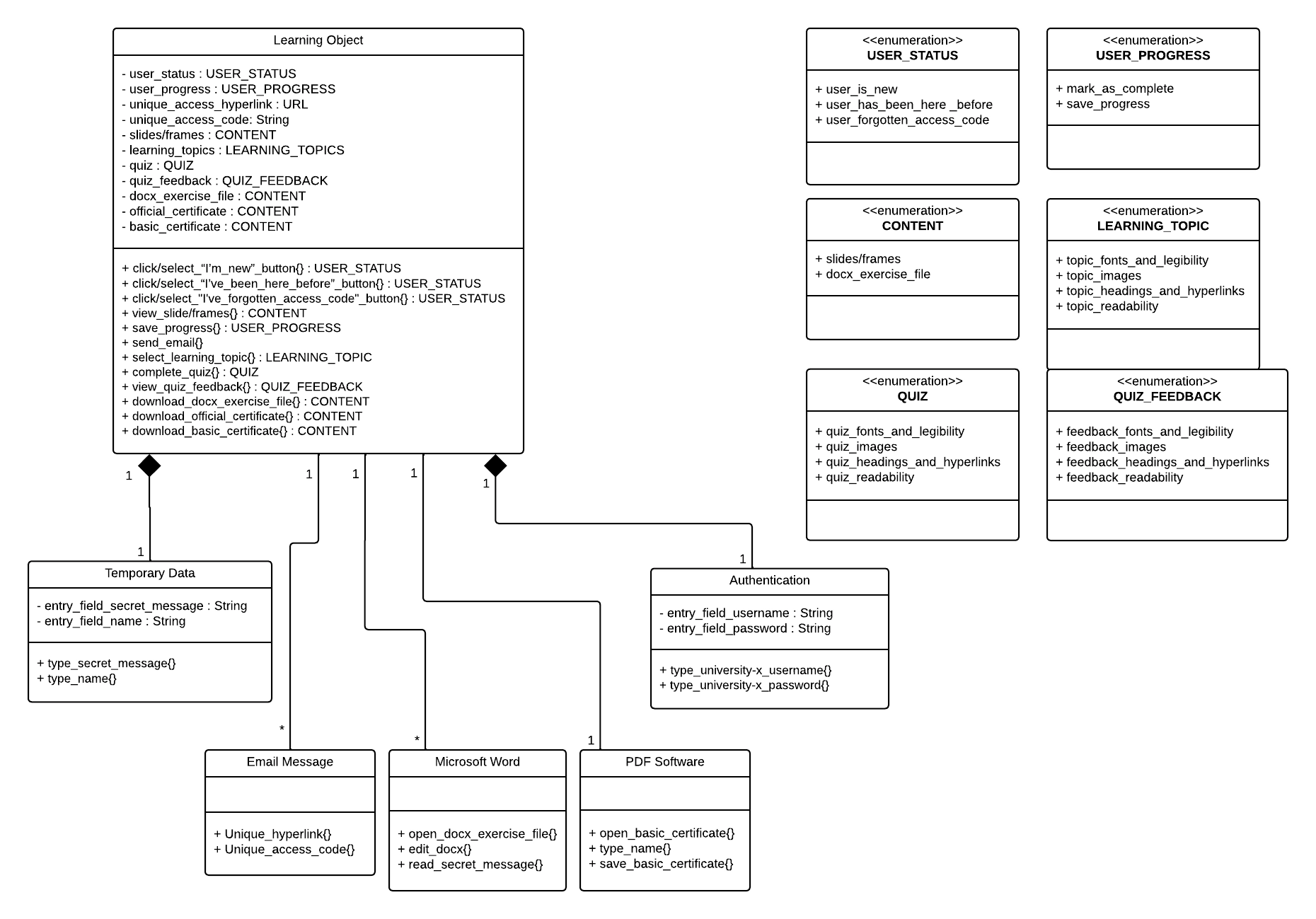
Here is the first iteration of the model:

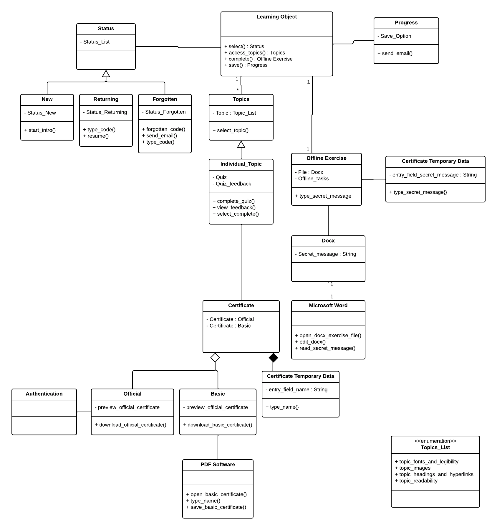
And here is the most recent, albeit not entirely finished:

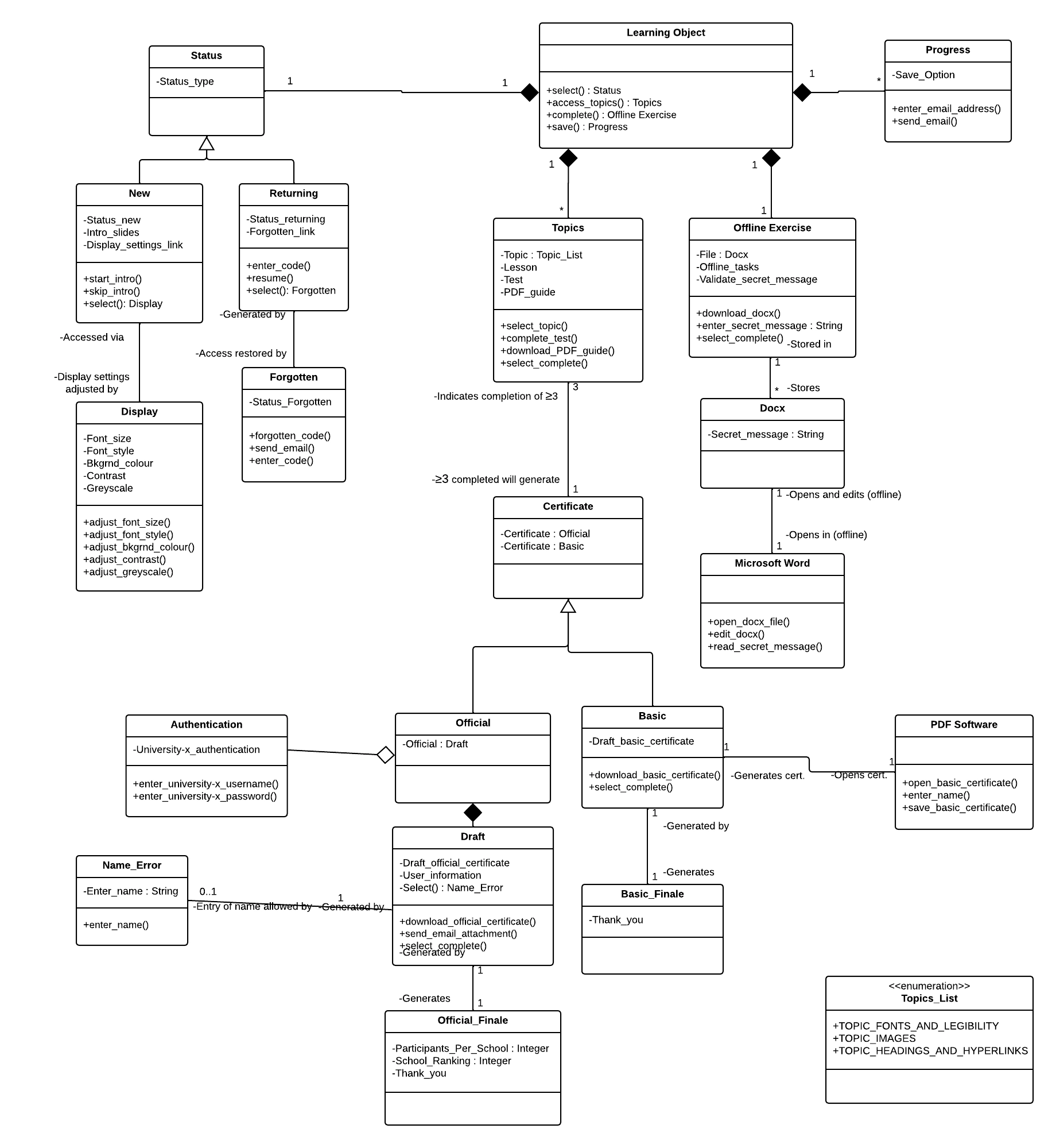
Version completed on 05/12/15

References
British Standard. (2005). BS ISO/IEC 19501:2005 Information technology. Open distributed processing. Unified modeling language (UML). Version 1.4.2. Retrieved from https://bsol-bsigroup-com.ezproxy.brighton.ac.uk/Bibliographic/BibliographicInfoData/000000000030039396
Brown, D. M. (2010). Communicating design: Developing web site documentation for design and planning (2nd edition) (voices that matter) (2nd ed.). Berkeley, CA: New Riders Publishing.
Griffiths, R. (2012, April 2). User conceptual modeling [Blog post]. Retrieved from https://thestandardinteractiondesignprocess.wordpress.com/process/understand-and-specify-context-of-use/user-conceptual-modeling-2/
Lynch, P. J., & Horton, S. Web style guide, Third edition. Retrieved from http://webstyleguide.com/wsg3/4-interface-design/2-navigation.html
Redmond-Pyle, D., & Moore, A. (1995). Graphical user interface design and evaluation (GUIDE): A practical process (1st ed.). New York: Prentice Hall Professional Technical Reference.